Avem o lege si o harta clara care arata cine/ ce trebuie sa faca atunci cand se prabuseste un avion civil/ Ce spune ministerul transporturilor
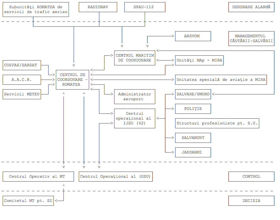
In cazul accidentului aviatic din Apuseni, legea este cat se poate de clara si indica fara dubii cine coordoneaza, cine localizeaza si cine gestioneaza informatia in cazul prabusirii unui avion civil, sustin juristii consultati de HotNews.ro. Potrivit acestora, este vorba de Hotarârea nr. 741/2008 pentru aprobarea Regulamentului privind gestionarea situaţiilor de urgenţa generate de producerea unui accident de aviaţie civila. Consultata de HotNews.ro, legea nu lasa loc la interpretari. Ce se intampla cand cade un avion civil? Cine gestioneaza situatia de urgenta? Cine are sarcina de a coordona operatiunile de salvare, cine localizeaza locul accidentului? Regulamentul prevazut in HG prevede fara echivoc ca toate aceste structuri functioneaza in subordinea ministerului transporturilor (vezi harta alaturata prevazuta in regulament).
- Vezi in text explicatiile ministerului transporturilor. De ce, in opinia ministerului, nu trebuia convocat comitetul ministerial prevazut de HG 741/ 2008
- Vezi in text comunicatul uluitor al ministerului transportului emis in ziua accidentului aviatic
Regulamentul anexat la HG 741/2008, articolul 4 prevede urmatoarele:
(1) În vederea gestionarii situaţiei de urgenţa generate de producerea unui accident de aviaţie civila au competenţe urmatoarele structuri:
a) Comitetul ministerial pentru situaţii de urgenţa din cadrul Ministerului Transporturilor (MT), denumit în continuare Comitetul ministerial;
b) Centrul operativ pentru situaţii de urgenţa din cadrul MT, denumit în continuare Centrul operativ;
c) Centrul de coordonare a operaţiunilor de cautare şi salvare a aeronavelor aflate în pericol şi a supravieţuitorilor unui accident de aviaţie produs în FIR-Bucureşti, din cadrul Regiei autonome „Administraţia româna a serviciilor de trafic aerian” – ROMATSA (ROMATSA), denumit în continuare Centrul de coordonare – ROMATSA;
d) comitetele judeţene şi Comitetul municipiului Bucureşti pentru situaţii de urgenţa;
e) inspectoratele judeţene pentru situaţii de urgenţa;
f) Centrul maritim de coordonare a acţiunilor de cautare şi salvare de vieţi omeneşti pe mare din cadrul Autoritaţii Navale Române, denumit în continuare Centrul Maritim de Coordonare;
g) administratorii aerodromurilor;
h) centrele unice de preluare a apelurilor de urgenţa – 112.
Intrebare ar fi acum, cine convoaca acest comitet ministerial, la care ar trebui sa ajunga toate informatiile stranse de o sumedenie de institutii, Romatsa avand un rol principal. Juristii consultati de HotNews.ro sustin ca ministrul transporturilor avea obligatia sa-l convoace. Potrivit acestora, hotararea 1491 din 9 septembrie 2004 stabileste cum functioneaza comitetele si centrele operative pentru situatii de urgenta. La articolul 9 alineatul 2 al HG-ului se arata: „Presedintele comitetului pentru situatii de urgenta este ministrul, conducatorul institutiei publice centrale, prefectul sau primarul, dupa caz”. La articolul 10 al HG-ului mentionat precizeaza: „Comitetele pentru situatii de urgenta sa intrunesc semestrial si ori de cate ori situatia o impune, la convocarea presedintelui”. (vezi aici continutul HG 1491/ 2004)
Dupa cum putem constata din regulament, ROMATSA joaca un rol principal in gestionarea informatiilor din teren. Intre altele, se arata clar ca ROMATSA „determina zona de cautare a aeronavei aflate în pericol, declanşeaza şi coordoneaza activitatea de cautare, în urma informaţiilor primite de la unitaţile de alarmare”.
Centrul de coordonare – ROMATSA are urmatoarele competenţe şi atribuţii specifice gestionarii unei situaţii de urgenţa generate de producerea unui accident de aviaţie civila:
a) deţine baza cu datele de contact ale unitaţilor de trafic aerian, aerodromurilor, operatorilor aerieni care desfaşoara operaţiuni în FIR-Bucureşti, unitaţilor operative de cautare, desemnate în conformitate cu art. 23, unitaţilor operative de salvare şi ale celor de sprijin prevazute în planurile operaţionale de intervenţie, ale comitetelor judeţene pentru situaţii de urgenţa şi ale Comitetului municipiului Bucureşti pentru situaţii de urgenţa, inspectoratelor judeţene pentru situaţii de urgenţa, instituţiilor prefectului, Centrului operativ, Centrului Maritim de Coordonare şi ale Inspectoratului General pentru Situaţii de Urgenţa, denumit în continuare IGSU, actualizata permanent;
b) urmareşte elaborarea, în conformitate cu prevederile art. 24, de catre unitaţile şi structurile implicate în operaţiunile de cautare şi/sau salvare a procedurilor specifice şi a planurilor operaţionale de intervenţie, cu respectarea cerinţelor anexei nr. 12 la Convenţia de la Chicago. Face propuneri de modificare a procedurilor specifice şi a planurilor operaţionale de intervenţie;
c) ţine evidenţa planurilor operaţionale de intervenţie şi a procedurilor specifice;
d) transmite planurile prevazute la lit. c) catre Comitetul ministerial, în vederea centralizarii;
e) informeaza operativ Centrul operativ, precum şi IGSU cu privire la producerea unui accident de aviaţie civila în FIRBucureşti sau la posibilitatea producerii unui asemenea accident, ca urmare a informaţiilor primite de la unitaţile de alarmare, precum şi cu privire la derularea operaţiunilor de cautare a aeronavei implicate în accident şi de salvare a supravieţuitorilor accidentului;
f) notifica statul de înmatriculare al unei aeronave civile care a fost implicata într-un accident de aviaţie civila în FIRBucureşti;
g) notifica şi informeaza operatorul aerian ce are aeronava implicata într-un accident de aviaţie civila în FIR-Bucureşti cu privire la evoluţia operaţiunilor de cautare şi/sau salvare;
h) urmareşte derularea procedurilor operaţionale aplicabile în cazul producerii unui accident de aviaţie civila;
i) determina zona de cautare a aeronavei aflate în pericol, declanşeaza şi coordoneaza activitatea de cautare, în urma informaţiilor primite de la unitaţile de alarmare;
j) informeaza operativ structurile cu atribuţii în coordonarea operaţiunilor de salvare, dupa identificarea locului producerii accidentului;
k) transmite solicitarile unitaţilor deja angajate în operaţiunile de cautare şi/sau salvare pentru asistenţa suplimentara şi/sau de sprijin catre celelalte unitaţi neimplicate, aflate în zone adiacente zonei de cautare sau locului producerii accidentului;
l) coopereaza şi comunica permanent cu Centrul Maritim de Coordonare pe durata desfaşurarii operaţiunilor de cautare şi/sau salvare pe mare;
m) coopereaza cu centrele de coordonare a cautarii şi/sau salvarii din ţarile vecine.
Care este insa rolul Serviciului de Telecomunicatii Speciale? Potrivit regulamentului, atributiile STS in cazul prabusirii unui avion civil sunt indicate la fel de limpede, dar nu rezulta de nicaieri ca Serviciul localizeaza sau determina zona de cautare a aeronavei.
(1) Serviciul de Telecomunicaţii Speciale, denumit în continuare STS, pentru îndeplinirea funcţiei de sprijin „comunicaţii şi informatica” în cadrul Sistemului naţional de management al situaţiilor de urgenţa şi, implicit, în cadrul activitaţii de cautare şi salvare, are urmatoarele atribuţii specifice:
a) asigura sistemul de comunicaţii voce, date, video între unitaţile de alarmare prevazute la art. 12 şi Centrul de coordonare – ROMATSA, respectiv Centrul Maritim de Coordonare, precum şi între aceste centre de coordonare şi dispeceratele unitaţilor operative de cautare şi/sau salvare;
b) asigura comunicaţiile între dispeceratele unitaţilor operative de cautare şi/sau salvare în cazul producerii unui accident de aviaţie civila, pe baza unor interfeţe standard, avizate de STS, corespunzatoare asigurarii serviciilor de telecomunicaţii şi tehnologia informaţiei (IT) solicitate;
c) asigura protecţia datelor în zona comunicaţiilor de urgenţa dintre structurile şi unitaţile implicate în operaţiunile de cautare şi/sau salvare;
d) pune la dispoziţie servicii GIS compatibile cu aplicaţia GIS din dispeceratele centrelor unice de preluare a apelurilor de urgenţa – 112, într-un format standardizat unic;
e) pentru activitaţile curente, pune la dispoziţie serviciile de comunicaţii asigurate în reţelele de cooperare aflate în administrare;
f) pune la dispoziţie resurse de comunicaţii, pe principiul voluntariatului, în conformitate cu planurile operaţionale de intervenţie şi cu capacitaţile existente, pentru organizarea dispozitivelor temporare de comunicaţii, conform situaţiei de urgenţa aparute;
g) susţine, cu infrastructura de comunicaţii proprie, funcţionarea sistemului de comunicaţii al IGSU destinat managementului situaţiilor de urgenţa.
(2) Soluţiile tehnice, precum şi arhitectura reţelelor asigurate de STS vor fi supuse aceloraşi standarde pentru toate reglementarile operaţionale în situaţii de urgenţa, în vederea asigurarii compatibilitaţii şi interoperabilitaţii sistemelor de comunicaţii şi IT.
Potrivit Digi24, care citeaza un raport al institutiei, ministerul Transporturilor nu a convocat comitetul de urgenta în cazul accidentului aviatic din Apuseni, întrucât a considerat ca acesta nu reprezinta un accident major si nu a produs disfunctionalitati în infrastructura de transport, arata un raport al institutiei. Potrivit sursei citate, comitetul de urgenta este convocat numai daca numarul victimelor este mai mare de zece.Accidentul din Apuseni s-a soldat cu moartea pilotului Adrian Iovan si a studentei Aura Ion. Patru medici si copilotul au fost raniti.
Nu e clar pe ce-si bazeaza ministerul transporturilor raportul, deoarece astfel de conditii referitoare la disfunctionalitati in sistemul de transport ori numarul de morti nu se regasesc nicaieri in Hotarârea nr. 741/2008 pentru aprobarea Regulamentului privind gestionarea situaţiilor de urgenţa generate de producerea unui accident de aviaţie civila. Din informatiile obtinute de HotNews.ro, ministerul transporturilor indica in raportulul intern un ordin de ministru emis in 30.12.2012 care detaliaza prevederile HG 741/2008. Potrivit acestui ordin, „comitetul ministerial se convoaca in situatia accidentelor majore care pot scoate din uz sau produce disfunctionalitati infrastructurilor de transport si totodata pot afecta starea de normalitate sociala sau economica”.
„Textul legal impune asadar patru conditii cumulative pentru ca o situatie generata de producerea unui accident sa cada in competenta comitetului ministerial ca circumstantele producerii accidentului sa fie susceptibile sa scoata din uza sau sa produca disfunctionalitati infrastructurilor de transport si, cumulativ, sa afecteze starea de normalitate sociala sau economica”, se mai arata in raport.
Juristii consultati de Hotnews.ro sustin insa ca ordinul invocat, daca exista, fiind un act administrativ cu forta juridica inferioara, nu poate goli de continut Hotararea de Guvern, deoarece conditiile vagi enuntate in ordin nu s-ar fi intrunit cumulativ niciodata pentru a determina vreodata intrunirea comitetului ministerial. Altfel spus, un ordin de ministru nu poate sa bata o hotarare de guvern.
Ce informatii comunica insa ministerul transporturilor pe 20 ianuarie, ziua producerii accidentului? Potrivit unui comunicat postat pe site-ul ministerului: ” Institutiile specializate ale Ministerului Transporturilor – Autoritatea Aeronautica Civila Româna (AACR), Administraţia Româna a Serviciilor de Trafic Aerian (Romatsa) si Centrul de Investigatii si Analiza pentru Siguranta Aviatiei Civile (CIAS) culeg informatii despre accidentul în care a fost implicata aeronava de tip Britten – Norman Islander (BN – 2) ( …) În jurul orei 16.00, autoritatile au fost informate ca echipajul a aterizat fortat în apropierea localitatii Belis, judetul Cluj. Cele sapte persoane aflate la bordul aeronavei au supravietuit si, potrivit specialistilor, viata nu le este pusa în pericol„.
Procurorul general al Curţii de Apel Alba Iulia, Augustin Lazar cel care a coordonat ancheta, a declarat, marţi, la Sibiu, ca în cazul accidentului aviatic din Apuseni exista „suspiciunea unei conduite culpabile din partea unor persoane care au facut parte din celulele de criza, persoane care au calitatea de ministru”.
”Exista suspiciunea unei conduite culpabile din partea unor persoane care au calitatea de militari şi care ar atrage competenţa procurorului militar. De asemenea, exista suspiciunea unei conduite culpabile din partea unor persoane care au facut parte din celulele de criza din instituţiile centrale ale statului/ Acele celule de criza au fost coordonate de persoane care au calitatea de ministru şi în final se va da o soluţie cu referire la toate aceste persoane”, a declarat Lazar.
Contactat de Gândulprocurorul Lazar a explicat ca s-a referit la miniştri care potrivit legii aveau responsabilitatea celulelor de criza de la Ministerul de Interne şi Ministerul Transporturilor.
Un raport guvernamental din 22 ianuarie,dat publicitatii la doua zile dupa accident, indica Romatsa drept singurul vinovat de gestionarea defectuoasa a accidentului aviatic din Apuseni. Raportul nu stabilea nici o culpa in cazul STS, dar nu pomenea nimic nici de o eventuala raspundere a ministrului transporturilor desi raportul guvernamental facea trimitere la HG 741/ 2008 care stabileste cine gestioneaza situatiile de urgenta in caz de accident aviatic civil.
Hotnews.ro a aratat in exclusivitate ca din raportul facut public de Guvern in legatura cu accidentul aviatic din Apuseni lipseste o informatie extrem de importanta, informatie care a aparut intr-o prima versiune a documentului: Ministerul Apararii a determinat distanta dintre ultima pozitie cunoscuta a avionului si locul prabusirii, si anume 2.089 metri (2,09 km). In raportul initial facut de vicepremierul Gabriel Oprea se arata ca daca Romatsa ar fi consultat datele de la MApN, s-ar fi redus aria de cautare a avionului prabusit, ceea ce implica faptul ca aceste informatii erau disponibile in timpul cautarii supravietuitorilor.
Dupa demisia ministrului de interne, Radu Stroe, premierul Victor Ponta a cerut si demiterea sefului STS, Marcel Opris, in cadrul unei sedinte CSAT, insa presedintele Traian Basescu s-a opus. In sedinta CSAT a fost convocata si Ramona Manescu, ministrul transporturilor.
Ulterior sedintei CSAT, Guvernul a anuntat initiereaunui proiect de lege privind trecerea STS in subordinea MAI. In presa au aparut speculatii referitoare la o eventuala remaniere in randul ministrilor liberali, care ar include-o si pe Ramona Manescu, insa liderul PNL, Crin Antonescu, a negat public ca va opera schimbari la nivelul ministrilor. O decizie in acest sens ar urma sa fie adoptata la Delegatia Permanenta a PNL, programata la sfarsitul acestei saptamani.

